恒盛娱乐

课程介绍

course

课程介绍

当前位置:恒盛娱乐 > 课程介绍 > AFAA课程 AFAA课程

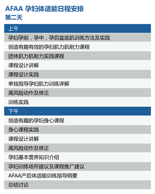
Perinatal Fitness 孕妇体适能

AFAA是“美国体育及体适能协会”( "Athletics and Fitness Association of America")的简称。简称。30多年来 AFAA 每年在美国境内的俱乐部与有氧教室举办超过35000场具教育意义的研讨会,并发展成为"世界最大体适能教育机构"及网络远程体适能(TeleFitness®)教育机 构。截至目前为止,在全球已有超过35万人取得 AFAA 核发之国际认证,并活跃于全世界80余个 国家体适能业界。AFAA 致力于为热爱体适能和体育事业的专业人士提供认证教育。AFAA 坚信改 变形体,可以让生活变得更美好。其专业队伍涵盖私教和团体体适能两个领域。AFAA 教练不仅 知道如何锻炼,还掌握实践技巧,科学理论和动手能力,以期有效激励和激发大家进行更加健 康快乐生活。 AFAA 是具有公信力且可信赖的教育机构,所有的检定考试及教育课程皆受相关单位认可。 AFAA 由远程教育及培训委员会(DETC)认可。DETC 为美国教育部所列权威认证机构。AFAA 也 获得高级教育认可委员会(CHEA)承认。AFAA 的认证考试由生命研究会(Vital Research)授 权。AFAA 是美国健身考试委员会(NBFE)及美国国家资格保证协会(NOCA)的联盟组织。 并满足IHRSA2005年提出的国际体适能教育认证机构建议指标。 作为全球体适能认证界的领军品牌,AFAA 创立并实践《安全体适能之基础运动 标准和指导纲要》
课程介绍
精彩要点

Copyright 2016 HONE-恒盛娱乐平台注册-官方平台授权注册登录服务中心! - hs28 保留所有版权 技术支持:鼎商科技
var _hmt = _hmt || []; (function() { var hm = document.createElement("script"); hm.src = "https://hm.baidu.com/hm.js?7b865d55fe5c0ec0b6112a63f149052c"; var s = document.getElementsByTagName("script")[0]; s.parentNode.insertBefore(hm, s); })();